四川群众呼声

四川群众呼声

四川省网上群众工作平台

小程序中打开
求助无门-_-
来源:四川群众呼声
2026-02-03 20:15:57
已受理
成都市公安局武侯区分局
您的留言已转交给相关机构进行处理,请您耐心等待回复。
受理时间:2026-02-06 12:37:03
答复
成都市武侯区住房建设和交通运输局
来源:四川群众呼声
答复时间:2026-03-02 14:21:34
答复
成都市公安局武侯区分局
来源:四川群众呼声
答复时间:2026-02-11 16:04:20
留言转交
转交的地区:
负责人选择:
留言回复
*回复必读

1. 请注意措辞,避免敏感词,避免特殊符号,否则将影响您的回复的审核进程,严重违反者将不予采纳。

2. 以群众呼声为第一信号 以群众满意为第一标准。

3. 留言信息将以您认证单位或机构作为作者展示,在回复正文中请以解决问题为重点,讲求质效,着力解决问题。

4. 用户收到您的回复之后会对您的回复进行评价;若7天之后该用户没有做出评价,则系统默认此次回复为满意。

5. 留言信息一旦提交,将不可更改,不可删除,请用户谨慎编写您的回复。

6. 包括但不限于违反以上条款,不遵守平台《服务协议》,不遵守平台管理的机构的回复均不会被平台采纳。

*回复
图片
选择图片
评论
求助无门-_-
2026-02-04 23:12:30
我和晋阳派出所协调好了,但是还是希望相关部门加强监管力度,不要放任这种行为的存在,让更多人受到伤害。
加载中 市场 消费纠纷
加载中 求助无门-_-
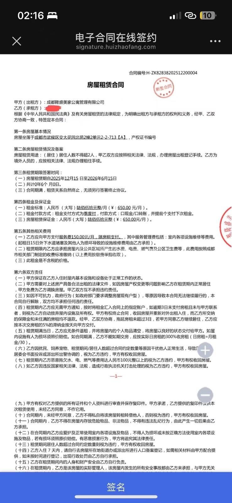
[求助] 监管形同虚设,成都租客遭殃
来源:四川群众呼声
加载中 武侯区委书记
加载中 2026-02-03 20:15:57
已受理
成都市公安局武侯区分局
您的留言已转交给相关机构进行处理,请您耐心等待回复。
受理时间:2026-02-06 12:37:03
官方回复
来源:四川群众呼声
加载中 成都市武侯区住房建设和交通运输局
加载中 2026-03-02 14:21:34
官方回复
来源:四川群众呼声
加载中 成都市公安局武侯区分局
加载中 2026-02-11 16:04:20