四川群众呼声

四川群众呼声

四川省网上群众工作平台

小程序中打开
injurfox
来源:四川群众呼声
2021-01-12 23:17:20
已受理
网上群众工作部
您的留言已转交给相关机构进行处理,请您耐心等待回复。
受理时间:2021-01-13 09:41:28
答复
成都市锦江区成龙路街道办事处
来源:四川群众呼声
答复时间:2021-01-19 16:00:42
留言评价

评价时间:2021-02-09 14:20:38

评价结果:
满意
答复速度:4分
解决程度:4分
办理态度:5分
留言转交
转交的地区:
负责人选择:
留言回复
*回复必读

1. 请注意措辞,避免敏感词,避免特殊符号,否则将影响您的回复的审核进程,严重违反者将不予采纳。

2. 以群众呼声为第一信号 以群众满意为第一标准。

3. 留言信息将以您认证单位或机构作为作者展示,在回复正文中请以解决问题为重点,讲求质效,着力解决问题。

4. 用户收到您的回复之后会对您的回复进行评价;若7天之后该用户没有做出评价,则系统默认此次回复为满意。

5. 留言信息一旦提交,将不可更改,不可删除,请用户谨慎编写您的回复。

6. 包括但不限于违反以上条款,不遵守平台《服务协议》,不遵守平台管理的机构的回复均不会被平台采纳。

*回复
图片
选择图片
评论
暂无评论
加载中 政务 不限
加载中 injurfox
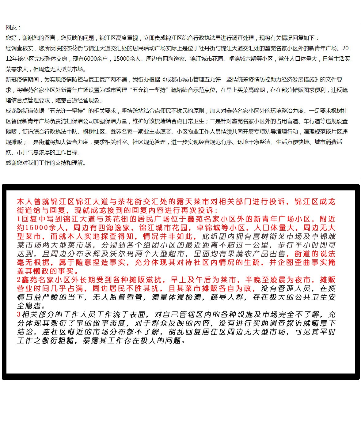
[投诉] 锦江区成龙街道懒政敷衍
来源:四川群众呼声
加载中 成都市市长
加载中 2021-01-12 23:17:20
已受理
网上群众工作部
您的留言已转交给相关机构进行处理,请您耐心等待回复。
受理时间:2021-01-13 09:41:28
官方回复
来源:四川群众呼声
加载中 成都市锦江区成龙路街道办事处
加载中 2021-01-19 16:00:42
评价
评价结果:
满意
答复速度:4分
解决程度:4分
办理态度:5分