四川群众呼声
@四川人 2025年12月“四川群众呼声”大数据请查收!
2026-01-05 16:18:37 来源:麻辣社区网群工作部
分享:

        2025年12月四川群众都在关注哪些民生问题?哪些市州回应办理群众留言最快最好?“四川群众呼声”网络问政/网络理政大数据报告来了!

        2025年12月,“四川群众呼声”四川省网上群众工作平台共收到网络问政类留言10000件,办结留言8569件,按时办结量为8567件,按时办结率99.98%,满意率96.69%。

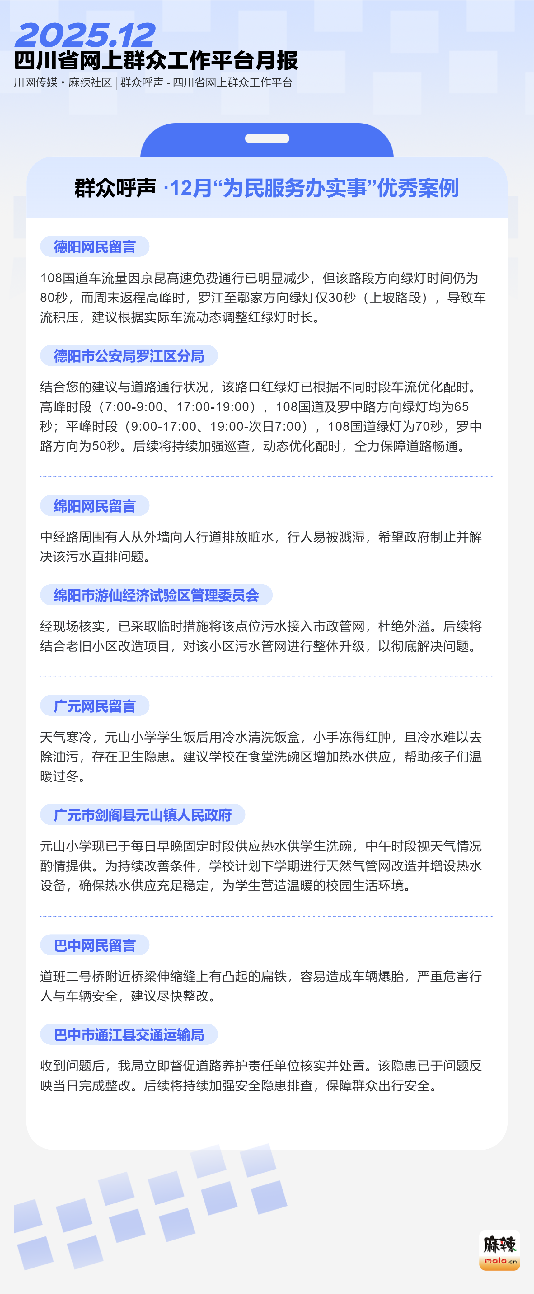
月报 - 群众呼声四川问政

月报 - 群众呼声四川问政

月报 - 群众呼声四川问政

月报 - 群众呼声四川问政

月报 - 群众呼声四川问政

月报 - 群众呼声四川问政

月报 - 群众呼声四川问政

月报 - 群众呼声四川问政

月报 - 群众呼声四川问政

四川群众呼声小程序

查看历史月报更方便

去小程序中查看
@四川人 2025年12月“四川群众呼声”大数据请查收!
加载中 来源:麻辣社区网群工作部
加载中 2026-01-05 16:18:37

        2025年12月四川群众都在关注哪些民生问题?哪些市州回应办理群众留言最快最好?“四川群众呼声”网络问政/网络理政大数据报告来了!

        2025年12月,“四川群众呼声”四川省网上群众工作平台共收到网络问政类留言10000件,办结留言8569件,按时办结量为8567件,按时办结率99.98%,满意率96.69%。

月报 - 群众呼声四川问政

月报 - 群众呼声四川问政

月报 - 群众呼声四川问政

月报 - 群众呼声四川问政

月报 - 群众呼声四川问政

月报 - 群众呼声四川问政

月报 - 群众呼声四川问政

月报 - 群众呼声四川问政

月报 - 群众呼声四川问政